Ontology
Key Components:
- Object Properties: These properties define relationships between different entities. For example:
:audiencelinks learning objectives to their intended audience.:hasInstructiondefines the behavior expected from a player after receiving instructions.:hasCheckPoint,:hasStartPoint, and:hasEndPointestablish spatial relations within game levels.
- Data Properties: These specify literal data values, such as:
:titleprovides the title of a game.:yeardenotes the release year of a game.:statementdescribes key information about knowledge items.
- Classes: These represent different entities in the game and educational environment:
- Game Entities: Classes like
:Game,:GameLevel,:GameGenre, and:GameMechanicstructure the elements and mechanics of games. - Learning Objectives: Entities such as
:LearningObjectiveand:ABCDComponentdescribe the educational aspects of the games. - Actions: The ontology includes a variety of actions such as
:Adapt,:Achieve,:Analyze, and:Exemplify, defining possible behaviors and responses in a game or learning scenario.
- Game Entities: Classes like
- Named Individuals: The ontology includes examples of real-world games like
:AgeOfEmpiresII,:SimCity_EDU, and:CyberOps, which serve as instances of the:Gameclass. It also references learning objectives like:LO_5, which detail specific educational goals.
Relationships:
- Hierarchical relationships between different game mechanics and learning objectives help in organizing both gameplay and learning outcomes.
- Sub-properties like
:isLinkedToLeveland:isLinkedToLOprovide a way to link learning objectives and game levels together in a meaningful way. - Inverse properties such as
:hasEndPointand:hasStartPointensure that game elements are bi-directionally connected.
This ontology is versatile and can be used in educational game development to structure and analyze games’ components, player actions, and learning outcomes. It also supports educational assessments by clearly defining the relationships between objectives, player behaviors, and game mechanics.
-
ABCDComponent
- Audience
- Behaviour
- Condittion
-
Degree
- Accuracy
- Quality
- Quantity
- TimeConstraint
- ApplicationArea
- Developer
- Game
-
GameElement
-
GameEntity
-
Agent
- NonOperator
- Operator
-
Object
- Abstract
-
Concrete
- Artificial
- Natural
-
Agent
-
GameEntityOption
-
Composition
- MultiOperator
- MultiTeam
- SingleOperator
- SingleTeam
- TwoOperator
- TwoTeam
- ZeroOperator
-
Relation
-
ContractRelation
- Neutral
- Opposition
- Team
-
PowerRelation
- Asymmetrical
- Symmetrical
-
ContractRelation
-
Composition
-
GameGoal
-
Proximate
- Choose
- Configure
- Create
- Find
- Obtain
- Optimize
- Reach
- Remove
- Solve
- Synchronize
-
Ultimate
- Finish
- Prolong
- Win
-
Proximate
-
GameMechanic
- ActivationMechanic
-
ChangeofElementMechanic
- Contract
- Downgrade
- Increase
- Transform
- Upgrade
-
ChangeofPossessionMechanic
- Acquire
- Bid
- Buy
- Catch
- Conquer
- Converse
- Enclose
- Express
- Request
- Sell
- Take
- Trade
-
ChoiceMechanic
- Sequence
- Submit
- Core
-
CreationMechanic
- Build
- Compose
- Enclose
- Place
- Storytelling
-
NavigationMechanic
- Accelerate
- Aim
- Allocate
- Arrange
- Browse
- Catch
- Decelerate
- Herd
- Jump
- Manoeuvre
- Move
- Perform
- Place
- Shoot
- Substitute
- Vote
- Primary
-
RemovalMechanic
- Attack
- Defend
- Discard
- Secondary
-
GameSpace
- Continuous
- Discrete
-
GameSpaceLimiation
-
Limited
- Implicit
- Prescribed
- Unlimited
-
Limited
-
GameSpaceTopology
- HubshapedSpace
- LinearCorridor
- SingleSpace
-
GameEntity
- GameGenre
-
GameLevel
- LinearLevel
- NonLinearLevel
- OpenWorldLevel
-
GameLevelElement
- CheckPoint
- EndPoint
- StartPoint
- InputProcedure
-
Instruction
-
AffectiveInstruction
- CharacterizingAction
- OrganizingAction
- ReceivingAction
- RespondingAction
- ValuingAction
-
CognitiveInstruction
-
EvaluationAction
-
CheckingAction
- Check
- Correct
- Critique
- Investigate
- Review
- Test
- Verify
- ConfirmationAction
-
CheckingAction
-
InnovationAction
-
GenerationAction
- Achieve
- Engender
- Generate
- Spawn
-
PlanificationAction
- Design
- Plan
- Plot
-
ProductionAction
- Build
- Construct
- Invent
- Produce
-
GenerationAction
-
ManipulationAction
-
ClassificationAction
- Allocate
- Analyze
- Arrange
- Classify
- Distribute
- Divide
- Label
- Organize
- Segregate
-
ComparisonAction
- Analyze
- Compare
- Contrast
- Correlate
- Equal
- Match
- Measure
- Study
-
ExemplificationAction
- Depict
- Elucidate
- Embody
- Epitomize
- Exemplify
- Illuminate
- Illustrate
- Manifest
- Mirror
- Personify
- Represent
- Spellout
- Symbolise
- Typify
-
ExplanationAction
- Analyze
- Clarify
- Define
- Demonstrate
- Describe
- Disclose
- Explain
- Expound
- Illustrate
- Interpret
- Justify
- Pointout
- Resolve
- Reveal
- Solve
- Spellout
-
InferenceAction
- Ascertain
- Construe
- Deduce
- Derive
- Figureout
- Infer
- Speculate
-
SummarizationAction
- Compile
- Encapsulate
- Recap
- Summarize
- Sumup
-
ClassificationAction
-
RestitutionAction
-
RecallAction
- Find
- List
- Name
- Spell
- Tell
-
RecognitionAction
- Choose
- Define
- Label
- Match
- Recognize
- Relate
- Select
- Show
-
RecallAction
-
ScrutinyAction
-
AttributionAction
- Attribute
- Connect
- Trace
-
DifferentiationAction
- Differentiate
- Discern
- Discriminate
- Separate
-
OrganizationAction
- Construct
- Coordinate
- Formulate
- Organize
-
AttributionAction
-
UtilizationAction
-
ExecutionAction
- Build
- Construct
- Execute
- Solve
-
ImplementationAction
- Develop
- Experiment
- Identify
- Implement
- Model
- Organize
-
ExecutionAction
-
EvaluationAction
-
PsychomotorInstruction
-
AdaptationAction
- Adapt
- Alter
- Change
- Rearrange
- Reorganize
- Revise
- Vary
- ComplexOvertResponseAction
-
GuidedResponseAction
- Assemble
- Build
- Calibrate
- Construct
- Dismantle
- Display
- Dissect
- Fasten
- Fix
- Grind
- Heat
- Manipulate
- Measure
- Mend
- Mix
- Organize
- Sketch
-
MechanismAction
- Assemble
- Build
- Calibrate
- Dismantle
- Display
- Dissect
- Fasten
- Fix
- Manipulate
- Measure
- Mend
- Mix
- Organize
- Sketch
-
OriginationAction
- Arrange
- Combine
- Compose
- Construct
- Create
- Design
- Originate
-
PerceptionAction
- Choose
- Describe
- Detect
- Differentiate
- Distinguish
- Identify
- Isolate
- Relate
- Select
-
SetAction
- Begin
- Display
- Explain
- Move
- Proceed
- React
- Respond
- Start
- Volunteer
-
AdaptationAction
-
AffectiveInstruction
-
KnowledgeItem
- Conceptual
- Factual
- Metacognitive
- Procedural
- LearningObjective
- Project
-
Audience
- Safety_and_Security_Professional
- Behaviour
- Condittion
-
Degree
- Accuracy
- Quality
- Quantity
- TimeConstraint
- Coding_Games
- Environmental_Games
- Well_being
- Business_&_Management
- Education_&_Training
- Engineering_&_Manufacturing
- Humanities_&_Heritage
- Personal_Social_Learning_&_Ethics
- Security,_Safety_and_Crisis_Management
- VSTEP
- AgeOfEmpiresII
- Amazon_Trail
- Bee_Simulator
- Beyond_Blue
- BiLAT
- Bio_Inc._Redemption
- Bleached_AZ
- BoardersAhoy
- Building_Detroit
- BurgerTime
- CancerSpace
- CaptureTheFlag
- Cassette_Beasts
- China_the_Forbidden_City
- CityOne
- CleanWorld
- Cluedo
- CodeCombat
- CounterStrike
- Curious_Village
- CyberCIEGE
- CyberOps
- DatingSIMS
- DeLearyous
- DigDug
- EagleRacing
- Eco
- Egypt_1156_BC_Tomb_of_the_Pharaoh
- ElectBiLAT
- Elude
- EndlessSpace2
- FateOfTheWorld
- FearNot
- Foldit
- Fort_McMoney
- Future_Coast
- GalaxyTrucker
- Get_Water
- Go
- GreatBattleOfRome
- Green_Space
- Habitactics
- Hands-On_Equations_1_Lite
- Heartlands
- Hi-Fi_Rush
- ISpy
- Ice_Flows
- Icura
- Kerbal_Space_Program
- Life_is_a_Village
- LostInTheMiddleKingdom
- Lumino_City
- MakingHistory
- MeTycoon
- MediaEvo
- MetaVals
- Monster_and_Gold
- Moodbot
- Morphy
- Museum_Madness
- MyMusuem
- Never_Alone
- Niche
- Oregon_Trail
- PC_Building_Simulator
- Pacman
- Personal_Investigator
- Pilgrim_Faith_as_a_Weapon
- Plasticity
- PlatnVille
- PlayingHistory
- ProfessorLayton
- Professor_Layton
- QBert
- Re-Mission_2
- Real_Lives_2010
- Reigns
- Renault_Academy
- RescueSim
- Resident_Evil_4
- Ricky_and_the_Spider
- RomaNova
- RubiksCube
- Save_a_Rhino
- Save_the_Park
- Scribblenauts_Unlimited
- ShortFall
- Siege_of_Syracuse
- SignetsOfPower
- SimCity_EDU
- SimParc
- Simport
- Siqur
- SkillsArena
- Solis_Curse
- StoreWorld
- SuperBetter
- SuperMarioBros
- SuperMeatBoy
- Synergy
- Target
- ThePennsylvaniaStationProject
- ThePlayingHistory
- ThePompeiiProject
- TheRoom
- TheVirtualEgyptianTemple
- The_Betrayal
- The_New_Alexandria_Simulation
- Theatrhythm_Final_Bar_Line
- Thiatro
- Thrive
- TombRaiderUnderworld
- TotalWar
- Treasure_Hunt
- Ubifit_Garden
- UltimaIV
- VECTOR
- VELA
- Vernal_Edge
- Versailles_1685
- Vikings
- WWF_Free_Rivers
- WhatADay
- Where_in_the_world_is_Carmen_San_Diego
- Working_with_Water
- World_Rescue
- 3rdWorldFarmer
- 911_Operator
- America’s_Army
- Assassin's_Creed:_Origins
- Caesar's_Will
- Fish'n'Steps
- It’s_Spring_Again
- Phoenix_Wright:_Ace_Attorney
- Sid_Meier’s_Civilization_6
- The_Legend_of_Zelda:_Tears_of_the_Kingdom
-
GameEntity
-
Agent
- NonOperator
- Operator
-
Object
- Abstract
-
Concrete
- Artificial
- Natural
-
Agent
-
GameEntityOption
-
Composition
- MultiOperator
- MultiTeam
- SingleOperator
- SingleTeam
- TwoOperator
- TwoTeam
- ZeroOperator
-
Relation
-
ContractRelation
- Neutral
- Opposition
- Team
-
PowerRelation
- Asymmetrical
- Symmetrical
-
ContractRelation
-
Composition
-
GameGoal
-
Proximate
-
Choose
- choose
- Configure
-
Create
- create
-
Find
- Find
- Obtain
- Optimize
- Reach
- Remove
-
Solve
- solve
- Synchronize
-
Choose
-
Ultimate
- Finish
- Prolong
- Win
-
Proximate
-
GameMechanic
- ActivationMechanic
-
ChangeofElementMechanic
-
Contract
- contract
-
Downgrade
- downgrade
- Increase
-
Transform
- transform
-
Upgrade
- upgrade
-
Contract
-
ChangeofPossessionMechanic
- Acquire
- Bid
- Buy
- Catch
- Conquer
- Converse
- Enclose
- Express
- Request
- Sell
- Take
- Trade
-
ChoiceMechanic
- Sequence
- Submit
- Core
-
CreationMechanic
-
Build
- build
-
Compose
- compose
- Enclose
- Place
- Storytelling
-
Build
-
NavigationMechanic
- Accelerate
- Aim
-
Allocate
- allocate
-
Arrange
- arrange
- Browse
- Catch
- Decelerate
- Herd
- Jump
- Manoeuvre
-
Move
- move
- Perform
- Place
- Shoot
- Substitute
- Vote
- Primary
-
RemovalMechanic
- Attack
- Defend
- Discard
- Secondary
-
GameSpace
- Continuous
- Discrete
-
GameSpaceLimiation
-
Limited
- Implicit
- Prescribed
- Unlimited
-
Limited
-
GameSpaceTopology
- HubshapedSpace
- LinearCorridor
- SingleSpace
- Simulation
-
LinearLevel
- Level1
- Level2
- NonLinearLevel
- OpenWorldLevel
-
CheckPoint
- CO_1
- CO_2
- CO_3
- CO_4
-
EndPoint
- EndPoint
-
StartPoint
- StartPoint
-
AffectiveInstruction
- CharacterizingAction
- OrganizingAction
- ReceivingAction
- RespondingAction
- ValuingAction
-
CognitiveInstruction
-
EvaluationAction
-
CheckingAction
-
Check
- check
-
Correct
- correct
-
Critique
- criticize
-
Investigate
- investigate
-
Review
- review
-
Test
- test
-
Verify
- verify
-
Check
- ConfirmationAction
-
CheckingAction
-
InnovationAction
-
GenerationAction
-
Achieve
- achieve
-
Engender
- engender
-
Generate
- generate
-
Spawn
- spawn
-
Achieve
-
PlanificationAction
-
Design
- design
-
Plan
- plan
-
Plot
- plot
-
Design
-
ProductionAction
-
Build
- build
-
Construct
- construct
-
Invent
- invent
-
Produce
- produce
-
Build
-
GenerationAction
-
ManipulationAction
-
ClassificationAction
-
Allocate
- allocate
-
Analyze
- analyze
-
Arrange
- arrange
-
Classify
- classify
-
Distribute
- distribute
-
Divide
- divide
-
Label
- label
-
Organize
- organize
-
Segregate
- segregate
-
Allocate
-
ComparisonAction
-
Analyze
- analyze
-
Compare
- compare
-
Contrast
- contrast
-
Correlate
- correlate
-
Equal
- equal
-
Match
- match
-
Measure
- measure
-
Study
- study
-
Analyze
-
ExemplificationAction
-
Depict
- depict
-
Elucidate
- elucidate
-
Embody
- embody
-
Epitomize
- epitomize
-
Exemplify
- exemplify
-
Illuminate
- illuminate
-
Illustrate
- illustrate
-
Manifest
- manifest
-
Mirror
- mirror
-
Personify
- personify
-
Represent
- represent
-
Spellout
- spellout
-
Symbolise
- symbolize
-
Typify
- typify
-
Depict
-
ExplanationAction
-
Analyze
- analyze
-
Clarify
- clarify
-
Define
- define
-
Demonstrate
- demonstrate
-
Describe
- describe
-
Disclose
- discloce
-
Explain
- explain
-
Expound
- expound
-
Illustrate
- illustrate
-
Interpret
- interpret
-
Justify
- justify
-
Pointout
- pointout
-
Resolve
- resolve
-
Reveal
- reveal
-
Solve
- solve
-
Spellout
- spellout
-
Analyze
-
InferenceAction
-
Ascertain
- ascertain
-
Construe
- construe
-
Deduce
- deduce
-
Derive
- derive
-
Figureout
- figureout
-
Infer
- infer
-
Speculate
- speculate
-
Ascertain
-
SummarizationAction
-
Compile
- compile
-
Encapsulate
- encapsulate
-
Recap
- recap
-
Summarize
- summarize
-
Sumup
- sumup
-
Compile
-
ClassificationAction
-
RestitutionAction
-
RecallAction
-
Find
- Find
- List
- Name
- Spell
- Tell
-
Find
-
RecognitionAction
-
Choose
- choose
-
Define
- define
-
Label
- label
-
Match
- match
- Recognize
-
Relate
- relate
-
Select
- select
- Show
-
Choose
-
RecallAction
-
ScrutinyAction
-
AttributionAction
-
Attribute
- attribute
-
Connect
- connect
-
Trace
- trace
-
Attribute
-
DifferentiationAction
-
Differentiate
- differentiate
-
Discern
- discern
-
Discriminate
- discriminate
-
Separate
- separate
-
Differentiate
-
OrganizationAction
-
Construct
- construct
-
Coordinate
- coordinate
-
Formulate
- formulate
-
Organize
- organize
-
Construct
-
AttributionAction
-
UtilizationAction
-
ExecutionAction
-
Build
- build
-
Construct
- construct
-
Execute
- execute
-
Solve
- solve
-
Build
-
ImplementationAction
-
Develop
- develop
-
Experiment
- experiment
-
Identify
- identify
-
Implement
- implement
-
Model
- model
-
Organize
- organize
-
Develop
-
ExecutionAction
-
EvaluationAction
-
PsychomotorInstruction
-
AdaptationAction
-
Adapt
- adapt
-
Alter
- alter
-
Change
- change
-
Rearrange
- rearrange
-
Reorganize
- reorganize
-
Revise
- revise
-
Vary
- vary
-
Adapt
- ComplexOvertResponseAction
-
GuidedResponseAction
-
Assemble
- assemble
-
Build
- build
-
Calibrate
- calibrate
-
Construct
- construct
-
Dismantle
- dismantle
-
Display
- display
-
Dissect
- dissect
-
Fasten
- fasten
-
Fix
- fix
-
Grind
- grind
-
Heat
- heat
-
Manipulate
- manipulate
-
Measure
- measure
-
Mend
- mend
-
Mix
- mix
-
Organize
- organize
-
Sketch
- sketch
-
Assemble
-
MechanismAction
-
Assemble
- assemble
-
Build
- build
-
Calibrate
- calibrate
-
Dismantle
- dismantle
-
Display
- display
-
Dissect
- dissect
-
Fasten
- fasten
-
Fix
- fix
-
Manipulate
- manipulate
-
Measure
- measure
-
Mend
- mend
-
Mix
- mix
-
Organize
- organize
-
Sketch
- sketch
-
Assemble
-
OriginationAction
-
Arrange
- arrange
-
Combine
- combine
-
Compose
- compose
-
Construct
- construct
-
Create
- create
-
Design
- design
-
Originate
- originate
-
Arrange
-
PerceptionAction
- observe
-
Choose
- choose
-
Describe
- describe
-
Detect
- detect
-
Differentiate
- differentiate
-
Distinguish
- distinguish
-
Identify
- identify
-
Isolate
- isolate
-
Relate
- relate
-
Select
- select
-
SetAction
- set
-
Begin
- begin
-
Display
- display
-
Explain
- explain
-
Move
- move
-
Proceed
- proceed
-
React
- react
-
Respond
- respond
-
Start
- start
-
Volunteer
- volunteer
-
AdaptationAction
-
Conceptual
- concept
-
Factual
- fact
- Metacognitive
-
Procedural
- procedure
- LO_5
- RescueSIM_LO_1
- Thiatro_LO1
- Thiatro_LO2
- Thiatro_LO3
- Thiatro_LO4
Unifying Game Ontology
Adjacency Matrix for Game Components
| Entities | Goals | Mechanics | Space | Time | |
|---|---|---|---|---|---|
| Entities | Self-contained entities. | Serve as targets, tools, or obstacles for goals. | Interacted with via mechanics. | Occupy positions in space. | Exhibit state changes over time. |
| Goals | Require specific interactions with entities. | Define desired end states or objectives. | Achievable via mechanics. | May depend on spatial configuration or locations. | Often constrained by temporal limits or progressions. |
| Mechanics | Define actions to interact with entities. | Operationalize goal achievement. | Govern player interactions and rules. | Constrained by spatial arrangements (e.g., movement paths). | May involve temporal conditions or progressions (e.g., cooldowns). |
| Space | Provides spatial positioning for entities. | Influences proximity or paths to goals. | Enables or restricts application of mechanics. | Defines the environment or game area. | May dynamically change (e.g., shrinking zones). |
| Time | Governs dynamic behavior or decay of entities. | Imposes constraints or sequences for goals. | Modulates mechanics (e.g., action timing). | Alters spatial arrangements dynamically (e.g., timed events). | Defines progression and scheduling of gameplay. |
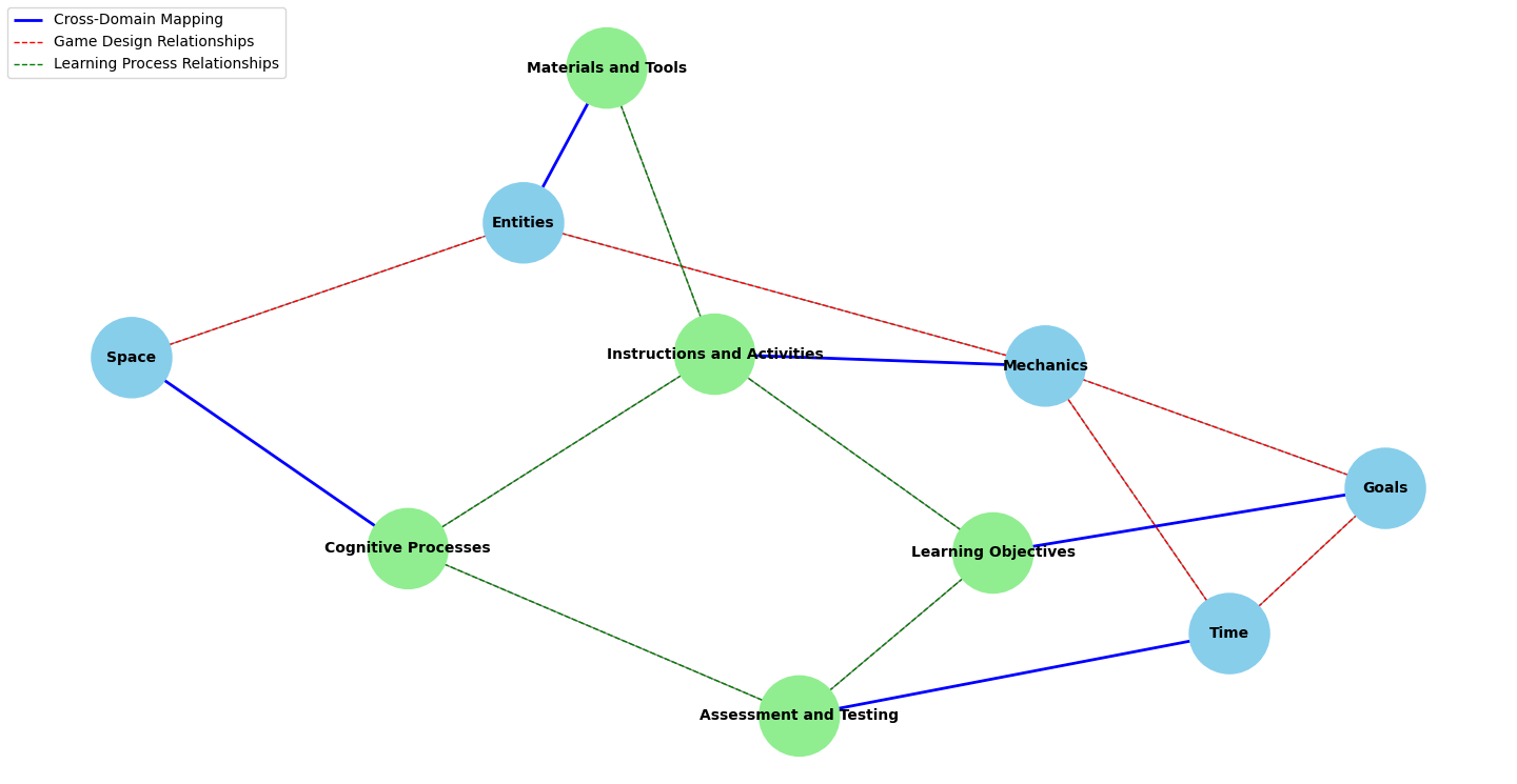
Revised Bloom’s Taxonomy
Adjacency Matrix for the Learning Process
| Cognitive Processes | Instructions and Activities | Materials and Tools | Assessment and Testing | Learning Objectives | |
|---|---|---|---|---|---|
| Cognitive Processes | Self-contained; define types of thinking. | Triggered through tailored activities. | Supported by tools and materials. | Evaluated through appropriate tests. | Directly aligned with learning goals. |
| Instructions and Activities | Designed to engage specific processes. | Self-contained; procedural or exploratory. | Utilize tools for delivery and interaction. | Validated through post-activity assessments. | Developed to achieve objectives. |
| Materials and Tools | Facilitate the exploration of processes. | Used to structure or execute activities. | Self-contained; resources for engagement. | Incorporated in tests for real-world application. | Linked to the tools needed to achieve objectives. |
| Assessment and Testing | Measure the effectiveness of triggered processes. | Assess learning outcomes of activities. | May involve tools like quizzes or simulations. | Self-contained; evaluates progress. | Test alignment ensures objectives are met. |
| Learning Objectives | Define the cognitive processes to target. | Guide the design of instructional activities. | Suggest tools needed for learning. | Drive the criteria for assessments. | Self-contained; ultimate learning goals. |

KnowledgeItem Design
| Subclass | Description |
|---|---|
Mathematics |
Algebra, geometry, calculus, statistics, logic, etc. |
Physics |
Mechanics, thermodynamics, optics, quantum physics, etc. |
Chemistry |
Organic, inorganic, physical, analytical chemistry, etc. |
Biology |
Botany, zoology, microbiology, genetics, etc. |
ComputerScience |
Programming, algorithms, AI, HCI, cybersecurity, etc. |
Engineering |
Mechanical, electrical, civil, software, and other engineering branches. |
Medicine |
Human anatomy, pathology, surgery, diagnostics, etc. |
HealthSciences |
Nursing, public health, nutrition, pharmacy, etc. |
EnvironmentalSciences |
Ecology, climate science, earth sciences, conservation, etc. |
Agriculture |
Agronomy, animal science, soil science, food production, etc. |
Economics |
Microeconomics, macroeconomics, development economics, etc. |
Sociology |
Human society, social institutions, inequality, family, etc. |
Psychology |
Cognitive, behavioral, developmental, clinical psychology, etc. |
PoliticalScience |
Government systems, public policy, international relations, etc. |
Philosophy |
Ethics, metaphysics, epistemology, logic, etc. |
History |
World history, regional history, thematic history (e.g., colonialism, war), etc. |
LanguagesAndLiterature |
Linguistics, literature (by region or language), writing, grammar, etc. |
Law |
Legal theory, civil/criminal law, constitutional law, international law, etc. |
EducationScience |
Pedagogy, curriculum development, educational psychology, assessment, etc. |
Arts |
Fine arts, music, dance, drama, visual arts, art theory. |
TheologyAndReligiousStudies |
Comparative religion, theology, spirituality, religious texts. |
BusinessAndManagement |
Accounting, finance, marketing, entrepreneurship, operations, etc. |
CommunicationAndMedia |
Journalism, media theory, public relations, digital communication, etc. |
Geography |
Human geography, physical geography, cartography, GIS. |
Anthropology |
Cultural, biological, linguistic, and archaeological anthropology. |
ArchitectureAndDesign |
Architecture, urban planning, industrial and graphic design. |
DL Queries
| DL Expression | Description |
|---|---|
Person |
All individuals that are instances of the class Person. |
Person ⊓ Female |
All individuals that are both Person and Female. |
Person ⊓ ∃hasChild.⊤ |
All persons who have at least one child. |
Person ⊓ ∀hasChild.Person |
All persons all of whose children are persons. |
∃hasChild.Female |
All individuals who have at least one female child. |
¬Person |
All individuals that are not persons. |
Person ⊓ ¬∃hasChild.⊤ |
All persons who have no children. |
Person ⊓ ∃hasChild.(Female ⊓ ¬Male) |
Persons who have a child that is female and not male (strictly female). |
Person ⊓ ∃hasChild.Doctor |
All persons who have at least one child that is a doctor. |
Person ⊓ ∃hasChild.(Doctor ⊓ ∀hasDegree.Medical) |
Persons with at least one child who is a doctor and has only medical degrees. |
Person ⊓ ∀hasChild.(Female ⊔ Male) |
Persons whose children are either female or male (no other genders/classes). |
Person ⊓ ∃hasChild.¬Person |
Persons who have at least one child that is not a person. |
Person ⊓ ∃hasChild.(¬Female ⊓ ¬Male) |
Persons who have children that are neither female nor male (e.g., unspecified). |
Person ⊓ =1 hasSpouse |
Persons who have exactly one spouse. |
Person ⊓ ≥2 hasChild |
Persons who have at least two children. |
Person ⊓ ≤3 hasPet |
Persons who have at most three pets. |